【Android UI】Fragment的创建、添加、删除,生命周期
基础知识:什么是fragment:fragment是activity的界面中的一部分多个fragment们组合到一个activity中多个fragment可以重用一个activity总结:fragment相当于模块化的一段activity具有自己的生命周期,接收自己的事件在activity运行时被添加或删除为什么使用fragment:支持更动态更灵活的界面设计在平板上使用activity的layo
·
基础知识:
什么是fragment:
- fragment是activity的界面中的一部分
- 多个fragment们组合到一个activity中
- 多个fragment可以重用一个activity
总结:
- fragment相当于模块化的一段activity
- 具有自己的生命周期,接收自己的事件
- 在activity运行时被添加或删除
为什么使用fragment:
- 支持更动态更灵活的界面设计
- 在平板上使用
- activity的layout被分成fragment
0、新建Fragment
TestFragment.java
package com.jsc4.aboutactivity;
import android.os.Bundle;
import androidx.fragment.app.Fragment;
import android.util.Log;
import android.view.LayoutInflater;
import android.view.View;
import android.view.ViewGroup;
import android.widget.TextView;
/**
* A simple {@link Fragment} subclass.
* Use the {@link TestFragment#newInstance} factory method to
* create an instance of this fragment.
*/
public class TestFragment extends Fragment {
public static final String TAG = TestFragment.class.getSimpleName();
// TODO: Rename parameter arguments, choose names that match
// the fragment initialization parameters, e.g. ARG_ITEM_NUMBER
private static final String ARG_PARAM1 = "param1";
private static final String ARG_PARAM2 = "param2";
// TODO: Rename and change types of parameters
private String mParam1;
private String mParam2;
public TestFragment() {
// Required empty public constructor
}
/**
* Use this factory method to create a new instance of
* this fragment using the provided parameters.
*
* @param param1 Parameter 1.
* @param param2 Parameter 2.
* @return A new instance of fragment TestFragment.
*/
// TODO: Rename and change types and number of parameters
public static TestFragment newInstance(String param1, String param2) {
TestFragment fragment = new TestFragment();
Bundle args = new Bundle();
args.putString(ARG_PARAM1, param1);
args.putString(ARG_PARAM2, param2);
fragment.setArguments(args);
return fragment;
}
@Override
public void onCreate(Bundle savedInstanceState) {
super.onCreate(savedInstanceState);
if (getArguments() != null) {
mParam1 = getArguments().getString(ARG_PARAM1);
mParam2 = getArguments().getString(ARG_PARAM2);
}
Log.i(TAG, "onCreate");
}
@Override
public View onCreateView(LayoutInflater inflater, ViewGroup container,
Bundle savedInstanceState) {
Log.i(TAG, "onCreateView");
// Inflate the layout for this fragment
View view = inflater.inflate(R.layout.fragment_test, container, false);//从xml得到一个view
TextView textView = view.findViewById(R.id.test_text_view);//获得了view后,可以从中得到控件
textView.setText("just test");//进而修改控件的属性
return view;
}
@Override
public void onPause() {
super.onPause();
Log.i(TAG, "onPause");
}
@Override
public void onDestroy() {
super.onDestroy();
Log.i(TAG, "onDestroy");
}
}
xml:
<?xml version="1.0" encoding="utf-8"?>
<FrameLayout xmlns:android="http://schemas.android.com/apk/res/android"
xmlns:tools="http://schemas.android.com/tools"
android:layout_width="match_parent"
android:layout_height="match_parent"
android:background="@color/red"
tools:context=".TestFragment">
<!-- TODO: Update blank fragment layout -->
<TextView
android:id="@+id/test_text_view"
android:layout_width="match_parent"
android:layout_height="match_parent"
android:text="@string/hello_blank_fragment" />
</FrameLayout>
1、创建Activity用于存放fragment
新建TestFragmentActivity
java文件:
package com.jsc4.aboutactivity;
import androidx.appcompat.app.AppCompatActivity;
import android.os.Bundle;
public class TestFragmentActivity extends AppCompatActivity {
@Override
protected void onCreate(Bundle savedInstanceState) {
super.onCreate(savedInstanceState);
setContentView(R.layout.activity_test_fragment);
}
}
xml文件:
<?xml version="1.0" encoding="utf-8"?>
<LinearLayout xmlns:android="http://schemas.android.com/apk/res/android"
xmlns:app="http://schemas.android.com/apk/res-auto"
xmlns:tools="http://schemas.android.com/tools"
android:layout_width="match_parent"
android:layout_height="match_parent"
android:orientation="vertical"
android:background="@color/colorAccent"
tools:context=".TestFragmentActivity">
</LinearLayout>
2、通过XML添加fragment
在Activity的xml文件中添加fragment:
<?xml version="1.0" encoding="utf-8"?>
<LinearLayout xmlns:android="http://schemas.android.com/apk/res/android"
xmlns:app="http://schemas.android.com/apk/res-auto"
xmlns:tools="http://schemas.android.com/tools"
android:layout_width="match_parent"
android:layout_height="match_parent"
android:orientation="vertical"
android:background="@color/colorAccent"
tools:context=".TestFragmentActivity">
<fragment
android:id="@+id/fragment_test1"
android:name="com.jsc4.aboutactivity.TestFragment"
android:layout_width="match_parent"
android:layout_height="100dp"
/>
<fragment
android:id="@+id/fragment_test2"
android:name="com.jsc4.aboutactivity.TestFragment"
android:layout_width="match_parent"
android:layout_height="100dp"
/>
<fragment
android:id="@+id/fragment_test3"
android:name="com.jsc4.aboutactivity.TestFragment"
android:layout_width="match_parent"
android:layout_height="100dp"
/>
</LinearLayout>
3、通过java添加fragment
总结:
查找fragment:
findFragmentById()
findFragmentByTag()
Fragment的后退:
Fragment Stack
popBackStack()
addOnBackStackChangedListener()
总结:
FragmentManager
FragmentTransaction
Add
Remove
通过java添加fragment:
package com.jsc4.aboutactivity;
import androidx.appcompat.app.AppCompatActivity;
import androidx.fragment.app.Fragment;
import androidx.fragment.app.FragmentManager;
import androidx.fragment.app.FragmentTransaction;
import android.os.Bundle;
public class TestFragmentActivity extends AppCompatActivity {
@Override
protected void onCreate(Bundle savedInstanceState) {
super.onCreate(savedInstanceState);
setContentView(R.layout.activity_test_fragment);
关键代码在这里:
FragmentManager fragmentManager = getSupportFragmentManager(); // 找到校长
FragmentTransaction fragmentTransaction = fragmentManager.beginTransaction(); // 找到秘书
TestFragment testFragment = TestFragment.newInstance(null, null); // 创建一个fragment
fragmentTransaction.add(R.id.fragment_view, testFragment).commit(); // 最后要commit,向校长汇报
}
}
4、通过java删除fragment:
只能commit一次:
package com.jsc4.aboutactivity;
import androidx.appcompat.app.AppCompatActivity;
import androidx.fragment.app.Fragment;
import androidx.fragment.app.FragmentManager;
import androidx.fragment.app.FragmentTransaction;
import android.os.Bundle;
public class TestFragmentActivity extends AppCompatActivity {
@Override
protected void onCreate(Bundle savedInstanceState) {
super.onCreate(savedInstanceState);
setContentView(R.layout.activity_test_fragment);
关键代码在这里:
FragmentManager fragmentManager = getSupportFragmentManager(); // 找到校长
FragmentTransaction fragmentTransaction = fragmentManager.beginTransaction(); // 找到秘书
TestFragment testFragment = TestFragment.newInstance(null, null); // 创建一个fragment
fragmentTransaction.add(R.id.fragment_view, testFragment); // 只需commit一次
fragmentTransaction.remove(testFragment).commit(); // 最后要commit,向校长汇报
}
}
5、通过java找到fragment
通过Id找到fragment:
添加方式为:
fragmentTransaction.add(R.id.fragment_view, testFragment); // 全局只需commit一次
查找方式为:
Fragment fragment = fragmentManager.findFragmentById(R.id.fragment_test1); // 找到fragment
if(fragment instanceof TestFragment){
// 如果是TestFragment类型
Log.i(TAG, "onCreate:fragment类型是TestFragment");
}else{
throw new IllegalStateException("this is not TestFragment");
}
通过tag找到fragment:
添加方式为:
fragmentTransaction.add(R.id.fragment_view, testFragment, "test_fragment_view");//通过tag的方式添加实例
查找方式为:
Fragment fragment1 = fragmentManager.findFragmentByTag("test_fragment_view"); // 通过tag找到fragment
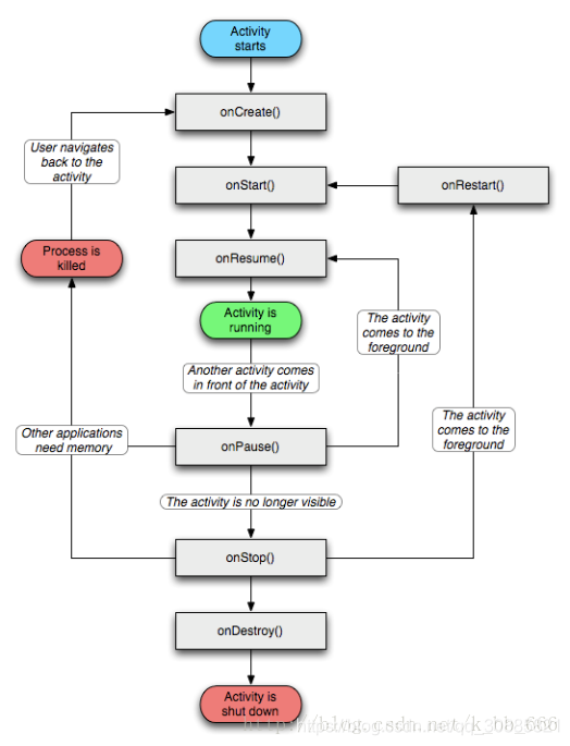
6、Fragment的生命周期

Activity生命周期:
两者对比:
fragment的3种状态:Resumed(与用户交互)、Paused(被暂停)、Stoped(被停止)
更多推荐

所有评论(0)