OpenManus、OWL真实测评,Manus的Agent护城河一碰就碎?_owl 未实际调用工具
上面的结果输出的 log,项目对应的版本,以及Manus具体的运行过程,我也同样放在了之前的Manus链接里面,公众号后台发我Manus就行了。这时候我应该可以回答标题的疑问了,OpenManus、OWL更多像是复刻了 Manus 思路的开源项目,它们都存在着一些不完美的地方。并没有如同我测评前接受的信息一样,Manus这套工作流没有护城河,都已经被复刻出来了的感觉。虽然不足,但我还是很兴奋有更多
AI 时代项目复刻的速度有多快?
周四0:00出的 Manus,
周五晚上10:57 MetaGPT 开始 OpenManus 的第一次提交,
OWL 更夸张,CAMEL AI 在周四凌晨5:37从 Deep Swarm 改名为 OWL 后,开始提交更新。在 GAIA 基准测试,也就是 Manus 超过 OpenAI o1 Deep Research 的同款测试里,其 Level 1 分数达到 81.13,也超过了Deep Research,接近 Manus 的 86.5。
因为现在验证码还是一码难求,很多人还对这两个项目实际效果很感兴趣的,但是项目安装有门槛,尤其是 OWL,光是配 Key 就需要 OPENAI_API_KEY、GOOG_API_KEY、SEARCH_ENGINE_ID、HF_TOKEN、CHUNKR_API_KEY、FIRECRAWL_API_KEY,还需要基础的 python 环境和代码运行知识。
刚好上次我做了 Manus VS OpenAI o1 Deep Research & Claude3.7 Extended thinking,
这次就算是硬刚 Manus 的第二篇,开源篇。
Here we go!
问题一、帮我写一个两个人机对战的贪吃蛇 HTML 游戏?
上来我们先来个难的,
之前测试 o1 Deep Research 的时候,这类游戏类就基本是它的死对头,就算人工将生成好的代码放到本地运行出错率也很高
再次赞一下 Manus 的完成率是真的很高,之前 Grok3 画的 ai game 的饼都快要实现了。
目前 OpenManus 和 QWL 都没有可视化界面,OpenManus主要是通过命令行输入提示语交互,而 QWL 是通过在代码文件里面修改问题文本完成交互,所以我会用 Trae 分别打开两个项目,尽可能把运行过程完整保留下来。
再再再严谨一点,这次的测试时间是03/10/12:00更新到两个项目的最新版本。
蓝色就是我控制的小蛇,OWL 的输出是分回合的 Round,但因为是命令行,一点点观看体验都没有,我用 Claude 总结出了 OWL 的思考步骤:

1. 基础搭建 - 创建 HTML 结构(canvas 元素) - 设置 CSS 样式(居中显示) - 初始化 JavaScript 变量和函数 2. 核心功能实现 - 蛇的移动控制(方向键和 WASD) - 碰撞检测(边界、自身、对手) - 食物系统(随机生成、得分) 3. 完善与测试 - 添加计分系统 - 实现游戏结束逻辑 - 进行功能测试和验证
为了保证输出的完整过程,运行的时候可以试试看python owl/run.py > q1.log 2>&1

OpenManus 是会自动写入同目录的logs的,虽然命令行输出还是比较难读,但是好处是给出了执行步骤、当前轮次使用的工具以及思考过程,并且还支持多轮对话。
2025-03-10 00:46:15.765 | INFO | app.agent.toolcall:think:54 - 🛠️ Manus selected 0 tools to use 2025-03-10 00:46:15.765 | INFO | app.agent.base:run:137 - Executing step 2/30 2025-03-10 00:46:26.661 | INFO | app.agent.toolcall:think:53 - ✨ Manus's thoughts: It looks like you've shared a conversation with an AI assistant called "OpenManus" that involved creating a two-player snake game in HTML. The conversation shows:
可惜前后2次都生成失败了。我同样让 Claude3.7 总结 OpenManus的思考和执行过程:
一、需求处理 1. 接收中文请求 → 解析双人控制/实时对战需求 2. 识别技术栈 → 选定HTML+CSS+JS组合 二、开发实施 - 对象建模:双蛇独立对象(坐标/颜色/控制) - 核心逻辑:碰撞检测算法 + 游戏循环控制 - 界面构建:中文面板 + 状态按钮 三、输出响应 1. 生成完整可执行文件: /Users/lhj/AI/OpenManus/games/snake.html 2. 持续验证:30步循环校验控制逻辑与状态同步 3. 明确工具边界:声明专属工具集(PythonExecute/FileSaver)与通用编码能力 核心机制 - 稳定响应:相同请求始终保持代码一致性 - 语义理解:自动关联日志位置(如768行特征声明) - 路径控制:严格限定输出路径为绝对路径
问题二、人物心理侧写
收集小米创始人 雷军 的公开发言信息以及互联网上对他的深入分析文章,分析他的世界观,人生观和价值观,穿透决策结果,找到他的决策第一模式。
输出一份关于他内心深处的心理侧写 PDF 报告。
Manus 总结出雷总的决策第一模式是"价值驱动型决策",这种决策模式以价值观先行、长期主义思维和用户视角优先为核心特征。虽然Manus没有直接输出PDF,但是系统本身支持将txt导出成PDF。
这个问题就是绝对的烧 Token 大头,跑半回我的 API 额度就花完了,伤不起啊,半个回合就花了2.97刀,按照这样计算的话,Manus一个月$200的话都不能算贵。。。
我们看看OWL表现如何,还是通过 Claude3.7 总结:
从日志分析,owl完成任务的过程如下: 1. 信息收集阶段 : - 使用搜索工具搜索了"Lei Jun public speeches" - 获取到三个主要文章来源: - Lei Jun在印度的英语演讲 - Lei Jun的年度演讲 - 小米造车进展的相关报道 2. 内容分析阶段 : - 使用document_processing_toolkit提取并分析了这些文章的内容 - 整理了Lei Jun的世界观、人生观和价值观 - 总结了他的决策风格和领导方式 3. PDF生成尝试 : - 尝试使用两个不同的Python库生成PDF: - 首先尝试使用 fpdf 库 - 然后尝试使用 reportlab 库 - 但两次尝试都失败了,原因是环境中缺少这些库(ModuleNotFoundError)
只筛选出了3篇文章来源,这个应该是比目前的 Deep Research和 Deep Search系统们的参考网页数要少。优点是并没有产生幻觉,还是得到了雷总的侧写报告。
雷军心理侧写报告 一、世界观 1. 创新与技术作为变革催化剂 - 坚信技术能够改善生活 - 通过小米在智能手机、智能家居和物联网等领域的扩张体现创新承诺 2. 全球视野 - 致力于扩大小米的全球影响力 - 拥抱国际市场和多元化的消费者需求 二、人生哲学 1. 勇气与韧性 - 在面对美国制裁等挑战时展现出坚韧 - 自筹资金投资造车项目,展现冒险精神和长期目标追求 2. 以用户为中心 - 重视用户反馈和互动 - 通过小米社区建立强大的用户基础 三、价值观 1. 专注与卓越 - 鼓励团队在特定领域追求卓越 - 注重产品质量而非数量 2. 社会责任 - 积极支持公益事业 - 强调技术创新与社会发展的结合 四、决策风格与领导力 1. 决策特点 - 战略性和长期导向 - 基于用户反馈做出决策 - 注重可持续发展和创新 2. 领导方式 - 以人为本的管理风格 - 注重团队建设和人才发展 - 营造开放的企业文化 - 具有远见和感召力 五、核心特征 1. 务实真诚的个人风格 2. 强调勇气和突破 3. 重视长期战略目标 4. 亲力亲为的工作态度 5. 注重用户价值和社会影响 结论: 雷军展现出一个既有远见又脚踏实地的科技企业家形象。他的决策模式融合了战略思维、用户导向和社会责任感,形成了独特的领导风格。他的成功源于对技术创新的坚持、对用户需求的关注以及在面对挑战时展现出的勇气与决心。
我个人是更喜欢 OWL 的总结风格。接下来看看 OpenManus
这次没有输出。。。
这个真不是我刻意黑 OpenManus,运行了两次,它从一开始就卡在了工具调用。因为我还没有把源代码会过一遍(太肝了),但目前OpenManus除了配置 Claude API 就没有其他三方 API 工具(如联网等)的配置了,会不会后续把支持的工具列表放出来。
从日志分析来看,虽然最初的请求是要生成一个关于雷军的心理分析报告,但是由于系统存在以下问题,实际并没有生成内容: 1. 系统行为分析: - 系统计划执行30个步骤 - 每个步骤中,AI助手都在重复声明它无法使用所需工具 - 没有实际执行内容生成的任务 - 所有步骤都显示"Manus selected 0 tools to use" 2. 主要问题: - AI助手一直在强调它不能执行Python代码 - 不能保存文件 - 不能访问互联网搜索 - 不能生成PDF - 但最关键的是它没有转向使用已有知识来完成内容生成的任务
我给大家准备了一份全套的《AI大模型零基础入门+进阶学习资源包》,包括AI大模型入门学习思维导图、精品AI大模型学习书籍手册、视频教程、实战学习等录播视频免费分享出来。😝有需要的小伙伴,可以VX扫描下方二维码免费领取🆓
问题三、小球跳动
Manus能做出这样丝滑的短视频还是很有意思的,从执行过程,它还去看视频学习如何用Python做一个小球游戏,通过游戏画面来合成视频,还是AI这个新脑子好用。关键是还自动加上了背景音乐。强烈推荐一波完整的运行视频。
# 跳动彩球文生视频制作指令 ## 任务描述 请创建一个简短视频,由三个连续场景组成,每个场景展示不同颜色的背景和跳动的球。总时长不超过10秒,每个片段控制在3秒以内。 ## 视频内容详细说明 ### 镜头1 \```生成一段不超过3秒的视频:纯红色背景上有一个蓝色球从画面底部向上弹跳两次。球体应有轻微的弹性变形和自然的物理运动。画面简洁干净,只有背景和球体。 \```### 镜头2 \```生成一段不超过3秒的视频:纯黄色背景上有一个红色球从画面底部向上弹跳两次。球体运动方式、弹性和物理特性与第一个镜头保持一致。画面同样简洁,只有背景和球体。 \```### 镜头3 \```生成一段不超过3秒的视频:纯蓝色背景上有一个黄色球从画面底部向上弹跳两次。球体运动方式、弹性和物理特性与前两个镜头保持一致。画面同样简洁,只有背景和球体。 \```## 视频制作步骤 1. **生成各场景** - 按照上述描述分别生成三个短视频片段 - 确保每个片段不超过3秒 - 保持所有场景的分辨率一致(建议1080p) - 确保球体大小在三个场景中保持一致 2. **视频合成** - 按顺序直接连接三个视频片段(红背景→黄背景→蓝背景) - 不需要添加过渡效果,直接切换 - 确保衔接处无明显中断 3. **音频添加** - 搜索并选择一段简短、活泼的背景音乐 - 音乐长度应与视频总长度匹配(约9秒) - 建议使用无版权音乐库中的轻快节奏曲目 4. **最终输出** - 视频格式:MP4 - 总时长:约9秒 请按照以上指令生成视频并提供最终成品。
OWL 同样是生成了对应代码没有写入文件,也没有下载或者生成对应长度的MP3音频,下面是我用Claude3.7修复后的结果,小球颜色有切换但是背景颜色没有,完成了一半。
到了 OpenManus 这里,又来了三次来回说自己是 Claude 而不是 OpenManus,且否认自己有工具调用能力,我盲猜了一把应该是 logs 日志的问题,OpenManus应该会读取之前的日志,所以当我把之前的日志清理之后会恢复生成运行了。
变聪明了之后,OpenManus采用曲线救国,用SVG和HTML完成了视频效果的展示,小球和背景颜色都有变化,也是没有音乐和没有视频文件,完整度也是一半一半。
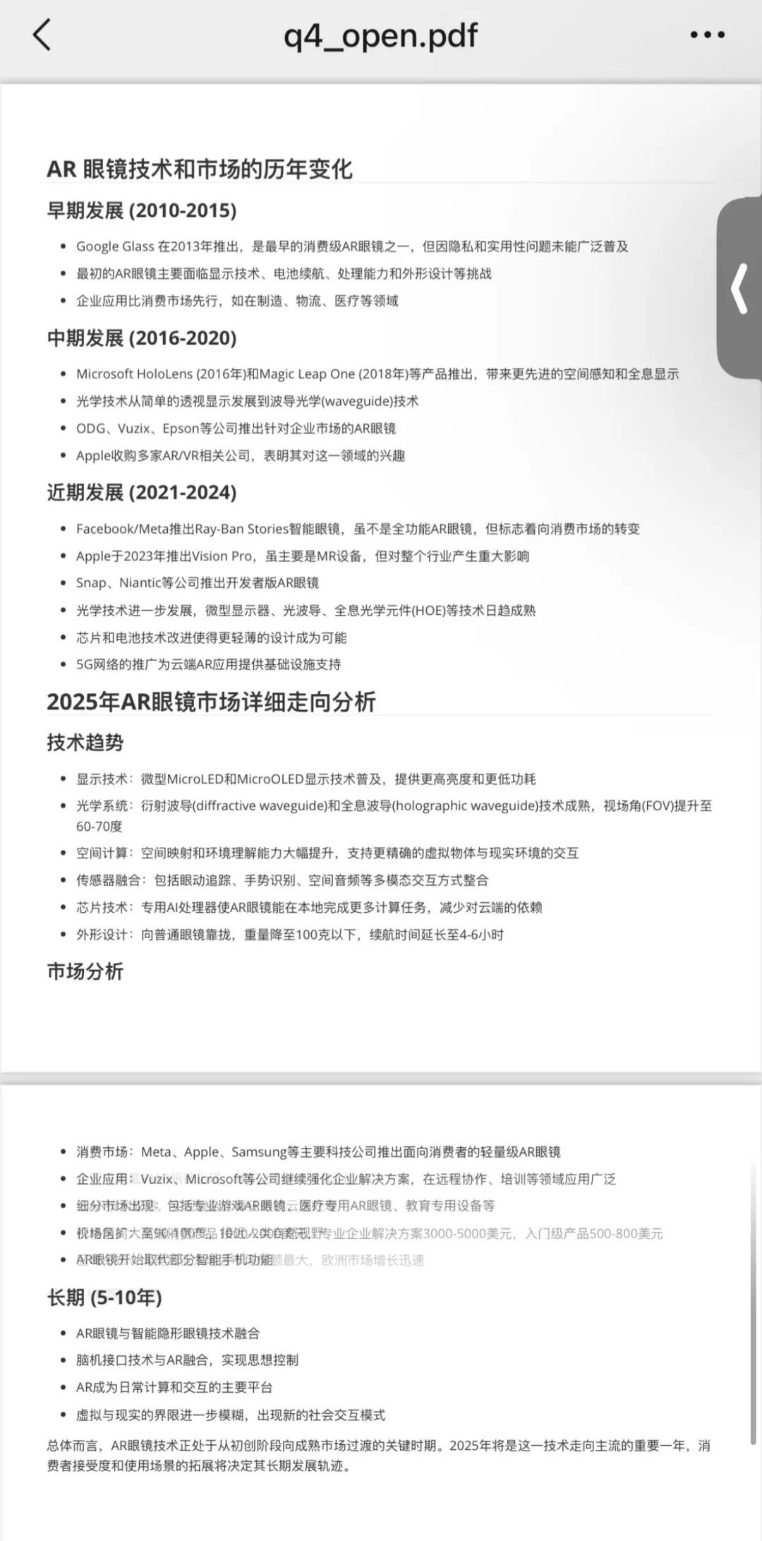
问题四、请分析AR眼镜技术和市场的历年变化情况,分析2025年AR眼镜市场的详细走向,并且预测它的未来如何?需要参考对比一些等效的技术方案。

刚刚问了一个主体的专题搜索,现在再来一个宽泛的、有时间跨度的深度搜索问题。之前测评的时候,Manus 的信息搜索和汇总能力是差 OpenAI o1 deep research 一点的,这次发挥超水准了,没有再被网页卡住。

OWL这次一开始使用了视频下载和分析工具,但是没有成功,后续进行了两次搜索AR眼镜的历史发展和AR眼镜的技术进步,有意思的是还可以通过这两次搜索去对应的网页搜索历史版本。

这次 OpenManus 没有拉垮,第一轮就用模型生成了AR眼镜技术和市场分析报告,输出直接给了中文,并给出了明确的结论。估计30步的执行是固定的,所以接下来2-29步就陷入死循环了,持续说明无法使用 PythonExecute、FileSaver、BrowserUseTool 和 Search等工具,并且不断重申自己是 Claude 而不是 OpenManus。这一点估计跟每一轮没有动态更新执行进度有关。
烧不动了,加上前期测试,快烧了我$100了。而且都要用Claude3.7辅助阅读和运行,有点心累。
这次测试我收集了大概二十多个 Manus 运行例子,目前可以粗略分为3类,代码类、信息搜索整理类、外部软件调用类。理论上说,通过调用 API,Manus 还可以完成图片生成和视频合并的操作,也就是我们这一瞬间想到的一句话生成完整AI视频的离谱操作。
不过能完全依靠 API 的软件不多,普通软件调用因为需要登陆,OpenManus 和 OWL 都很容易被卡住。
期待后面能追加上合适的 GUI 界面吧。
在这篇文章收尾的时候,有人破解出了 Manus 虚拟机的代码,直接来说说结论:
-
Manus使用的是 Claude Sonnet 模型
-
配备了29个工具
-
使用多代理框架
-
使用了"browser_use"这个开源项目
写在最后
上面的结果输出的 log,
项目对应的版本,以及Manus具体的运行过程,
我也同样放在了之前的Manus链接里面,公众号后台发我Manus就行了。
这时候我应该可以回答标题的疑问了,
OpenManus、OWL更多像是复刻了 Manus 思路的开源项目,它们都存在着一些不完美的地方。
并没有如同我测评前接受的信息一样,
Manus这套工作流没有护城河,都已经被复刻出来了的感觉。
虽然不足,但我还是很兴奋有更多的 Agent 项目出现,
这越来越证明,AI正在开启下一阶段,
而更棒的,即便是全新的阶段,依旧给更多普通人开放了使用空间。
还是那句话,
AI从不是精英适配,
而是人人可用。
如何学习AI大模型 ?
“最先掌握AI的人,将会比较晚掌握AI的人有竞争优势”。
这句话,放在计算机、互联网、移动互联网的开局时期,都是一样的道理。
我在一线互联网企业工作十余年里,指导过不少同行后辈。帮助很多人得到了学习和成长。
我意识到有很多经验和知识值得分享给大家,故此将并将重要的AI大模型资料。包括AI大模型入门学习思维导图、精品AI大模型学习书籍手册、视频教程、实战学习等录播视频免费分享出来。【保证100%免费】🆓
对于0基础小白入门:
如果你是零基础小白,想快速入门大模型是可以考虑的。
一方面是学习时间相对较短,学习内容更全面更集中。
二方面是可以根据这些资料规划好学习计划和方向。
😝有需要的小伙伴,可以VX扫描下方二维码免费领取🆓
👉1.大模型入门学习思维导图👈
要学习一门新的技术,作为新手一定要先学习成长路线图,方向不对,努力白费。
对于从来没有接触过AI大模型的同学,我们帮你准备了详细的学习成长路线图&学习规划。可以说是最科学最系统的学习路线,大家跟着这个大的方向学习准没问题。(全套教程扫描领取哈)
👉2.AGI大模型配套视频👈
很多朋友都不喜欢晦涩的文字,我也为大家准备了视频教程,每个章节都是当前板块的精华浓缩。

👉3.大模型实际应用报告合集👈
这套包含640份报告的合集,涵盖了AI大模型的理论研究、技术实现、行业应用等多个方面。无论您是科研人员、工程师,还是对AI大模型感兴趣的爱好者,这套报告合集都将为您提供宝贵的信息和启示。(全套教程扫描领取哈)
👉4.大模型落地应用案例PPT👈
光学理论是没用的,要学会跟着一起做,要动手实操,才能将自己的所学运用到实际当中去,这时候可以搞点实战案例来学习。(全套教程扫描领取哈)
👉5.大模型经典学习电子书👈
随着人工智能技术的飞速发展,AI大模型已经成为了当今科技领域的一大热点。这些大型预训练模型,如GPT-3、BERT、XLNet等,以其强大的语言理解和生成能力,正在改变我们对人工智能的认识。 那以下这些PDF籍就是非常不错的学习资源。(全套教程扫描领取哈)

👉6.大模型面试题&答案👈
截至目前大模型已经超过200个,在大模型纵横的时代,不仅大模型技术越来越卷,就连大模型相关的岗位和面试也开始越来越卷了。为了让大家更容易上车大模型算法赛道,我总结了大模型常考的面试题。(全套教程扫描领取哈)
👉学会后的收获:👈
• 基于大模型全栈工程实现(前端、后端、产品经理、设计、数据分析等),通过这门课可获得不同能力;
• 能够利用大模型解决相关实际项目需求: 大数据时代,越来越多的企业和机构需要处理海量数据,利用大模型技术可以更好地处理这些数据,提高数据分析和决策的准确性。因此,掌握大模型应用开发技能,可以让程序员更好地应对实际项目需求;
• 基于大模型和企业数据AI应用开发,实现大模型理论、掌握GPU算力、硬件、LangChain开发框架和项目实战技能, 学会Fine-tuning垂直训练大模型(数据准备、数据蒸馏、大模型部署)一站式掌握;
• 能够完成时下热门大模型垂直领域模型训练能力,提高程序员的编码能力: 大模型应用开发需要掌握机器学习算法、深度学习
这份完整版的 AI 大模型学习资料已经上传CSDN,朋友们如果需要可以微信扫描下方CSDN官方认证二维码免费领取【保证100%免费】
😝有需要的小伙伴,可以Vx扫描下方二维码免费领取🆓
更多推荐

所有评论(0)