腾讯元器与字节Coze扣子,智能体你会选择哪一个?
简单介绍一下什么是智能体:简单理解就是AI机器人小助手,类似APP应用的概念,而腾讯元器与字节Coze扣子就是面向普通人的低代码平台,不用写代码,更加容易学习与运用。
随着国外智能体的发行,国内大厂也陆续入场智能体,让更多普通人了解以及使用。
简单介绍一下什么是智能体:简单理解就是AI机器人小助手,类似APP应用的概念,而腾讯元器与字节Coze扣子就是面向普通人的低代码平台,不用写代码,更加容易学习与运用。
接入正题:平台简单介绍
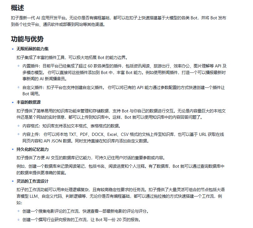
腾讯元器:我们看官方的简介
字节Coze扣子:我们看官方的简介

平台对比与操作
腾讯元器:界面与内部操作


字节Coze扣子:界面与内部操作


总体我们表面观看,腾讯元器,比较人性化,界面相对来说比较简洁。容易明白,而且我看到了一点比较对普通人比较友好的是,在新手注册后,下方有一些同款可以进行创建,让普通人更好的去了解,方便其他的创建,这一点腾讯还是较为友好
接着往下看:咱们看下两个平台的操作文档大纲结构


光看大纲结构看不出什么优势,我就不一一列出了。感兴趣的可以去官网找一找操作文档。
对于里面的详情,我的一些看法:腾讯元器相对来说更像普通人可以接触的平台,简单明了,而字节Coze扣子,有点过于专业化,普通人还是得多接触类似平台,才能更好理解。
当然:字节Coze扣子作为比腾讯元器上线的时间早,字节Coze扣子已经可以复制其它开发者的工作流了,而腾讯元器也在加速追赶并公开计划在操作文档里。
附上更新表:腾讯元器更新表

看到这里你是否对智能体有了些理解?
作者一点建议:新人选择腾讯元器更能快速上手,后续再接触其他大厂类似的平台。为什么选择腾讯元器还需要选择其他平台呢?
这是因为每个大厂的产品对应的生态不一样,像腾讯元器对微信生态较为友好,而字节Coze扣子更偏向于字节系的平台。
先学习再运用。如果觉得文章有用,不妨给点个关注再离开!
更多推荐

所有评论(0)